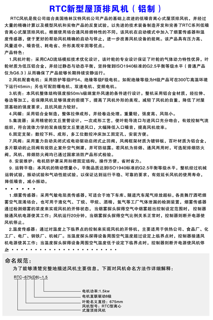
上虞三禾风机RTC(JRTC)系列铝制屋顶风机是引进欧美先进技术联合科研院校共同研发的一种环保、节能全铝质离心式屋顶排风机,该产品外形设计流畅美观,工艺精湛,符合高档建筑对于外露设备质感的要求。电机与排放气流隔离,更适合排除带有烟尘、油雾、潮湿等污染空气,延长电机及传动部件的使用寿命。采用全铝质后向板形离心式叶轮,平衡等级高,气流组织顺畅,运行平稳;具有重量轻、压力高、风量适中、噪声低、耗电省、外形美观牢固等优点,广泛用于机械、化工、橡胶、制药、轻纺等行业的车间高大厂房及高级民用建筑的屋顶排风换气。
RTC(JRTC)系列铝制屋顶风机根据不同的使用环境和输送介质,制成常规型、防腐型、防爆型、防腐防爆型。可根据使用要求制成全铝质消防高温排烟屋顶风机,并配设入口排烟防火阀。
选配附件:按需要可配设重力式止回风阀、防鸟(虫)网、检修开关、集中控制箱等附件。






|